长治地区疫情(长治疫情实时动态)
长治疫情严重吗
〖壹〗 、月13日,长治市上党区区委常委、副区长张勤到振兴新区检查疫情防控工作 ,强调要杜绝侥幸心理,落实落细防控措施 。检查工作落实情况张勤详细了解了振兴新区疫情防控措施、值班值守 、物资储备等工作的落实情况。

〖贰〗、长治部分地区属于中高风险地区截止2022年12月10日13时,长治共有高风险地区26处。

〖叁〗、需要 。截止2022年11月18日 ,长治疫情工作报告,经核实,长治属于中风险地区,中高风险地区人员来返西安需要落实相应隔离管控措施。西安 ,简称“镐”,古称长安、镐京,是陕西省省会 、副省级市、特大城市、关中平原城市群核心城市 ,国务院批复确定的中国西部地区重要的中心城市。
〖肆〗 、长治市紫坊村自解封以来一直都处于安全无风险的地方,县领导对于紫坊村的疫情管控比较严格,紫坊村累计确诊一例 ,至今已全部恢复,解封该城市。
〖伍〗、长治市上党区因为疫情静默 。通过查询相关公开信息显示截止于2022年11月11日长治市上党地区防疫防控情况属于中高风险区,防疫管控措施要求是实施静默管理 ,有效防控疫情,力求清零。
〖陆〗、不是。截止至2022年6月11日,市防疫要求规定 ,长治仍处于疫情防控的严峻严重时期,任何人出入都需要隔离,隔离由政府出钱,如果不参与隔离将被判处2年有期徒刑并被没收全部个人财产 。

长治市上党区为什么静默
长治市上党区因为疫情静默。通过查询相关公开信息显示截止于2022年11月11日长治市上党地区防疫防控情况属于中高风险区 ,防疫管控措施要求是实施静默管理,有效防控疫情,力求清零。
因此在疫情防控效果不好的情况 ,会增加静默管控的时间,有时静默管控14-20天即可,但情况特别严重时 ,可能静默管控半个月以上,属于合法的防疫手段,另外防疫期间如果居民拒不配合 ,导致疫情再次出现大范围传播,则会承担相应的法律责任 。疫情三天静默期就是指区域内人员保持静默状态3天。
长治上党区什么时候解封 从2022年11月1日上午10时起,在全区范围内实行为期5天的临时静默管理。后续管理措施将根据疫情防控形势适时调整 。
解封了。根据查阅长治市政府官方网站的公开资料了解到 ,自2022年11月30日24时起,对辖区内除高风险区外,其他区域有序解除临时静默管理。长治,山西省地级市 ,晋东南中心城市,为山西省域副中心城市之一,古称上党 、潞州、潞安等 。
长治市上党区初筛阳性人员行程轨迹公告 2022年11月1日 ,我区在常态化核酸检测中发现一例混采阳性人员(刘某某)。
山西哪里有疫情呢?
〖壹〗、运城市临猗县。2022年4月11日0-24时,山西新增本土确诊病例1例,在运城市临猗县(为无症状感染转确诊病例);无新增境外输入确诊病例。山西疫情特点 2022年4月6日0—24时 ,山西省新增无症状感染者1例(太原市迎泽区1例) 。当日解除医学观察2例(境外输入2例)。
〖贰〗 、个。根据山西省疫情防控中心显示:截止至2022年11月4日,山西省一共有4个地方地区出现疫情,分别是大同、吕梁、晋中和阳泉 ,疫情期间应积极主动参与并配合做好区域核酸检测,参加采样期间,请做好个人防护 ,全程佩戴口罩,保持一米以上安全距离,防止发生交叉感染 。
〖叁〗 、山西省有疫情的城市有吕梁、忻州、太原、晋城 、阳泉、临汾、晋中 、运城。截止2022年11月11日吕梁、忻州、太原 、晋城、阳泉、临汾 、晋中和运城,均有疫情。
〖肆〗、太原、长治等 。通过查询山西省防疫部门显示 ,截止2022年10月14日,省内的太原 、长治等地区还存有疫情,在这里的居民要做好疫情防控工作。
〖伍〗、山西太原小店区与运城市垣曲县有疫情最新情况。2022年8月28日0-24时 ,山西省新增本土新冠肺炎确诊病例2例(太原市小店区1例、运城市垣曲县1例) 。
长治市疫情最新消息有几例
截止2022年11月15日止,长治市确诊了46例。
022年4月6日0—24时,山西省新增无症状感染者1例(太原市迎泽区1例)。当日解除医学观察2例(境外输入2例) 。尚在医学观察的无症状感染者8例(太原市迎泽区2例、长治市黎城县1例 、运城市临猗县2例、境外输入3例)。累计追踪到密切接触者13344人(含境外输入病例密切接触者)。
是可以进入的。山西省长治市疫情政策:对7天内有高风险区旅居史的入长返长人员 ,赋红码,实施7天集中隔离医学观察措施,在第7天各开展一次核酸检测 。对7天内有中风险区旅居史的入长返长人员 ,赋黄码,实施7天居家隔离医学观察措施,在第7天各开展一次核酸检测。
当日治愈出院31例(大同市平城区3例;长治市潞州区1例、长治市黎城县1例 、长治市沁县1例;晋城市城区3例、晋城市陵川县1例、晋城市高平市5例;朔州市应县14例;忻州市神池县2例)。2022年12月15日0-24时 ,山西省无新增境外输入确诊病例 。累计报告境外输入性确诊病例145例,治愈出院145例。
没有。根据晋城市疫情防控办发布通告,2022年8月28日在晋城市城区先后发现6例阳性感染者 。根据长治疫情防控办发布公告,2022年8月28日长治市新绛县报告1名新冠肺炎病毒核酸检测初筛阳性人员。两地均有疫情 ,为配合疫情防控工作,两地通车已经停运。请时刻注意官方信息,有任何情况请及时上报 。
没通车。截至2022年11月19日24时长治到阳城还没通车 ,山西省2022年11月19日24时新增无症状感染者657例其中长治市潞城区8例 、长治市襄垣县1例公众非必要不离长不前往中、高风险区及有疫情发生的地方进行旅游、探亲等。
长治上党区有没有疫情
〖壹〗 、有,2022年11月24日,上党区疫 情防控办接到壶关县疫 情防控办推送 ,我区有一人是壶关县初筛阳性病例密切接触人员 。我区立即对其(在集中隔离点核酸检测呈阳性)进行流调。
〖贰〗、022年11月13日13:00时,上党区疾控中心收到长治市疾控中心协查函,河南郑州市阳性病例姚某某(货车司机)11月11日-12日在我区有活动轨迹 ,近来姚某某在郑州隔离。
〖叁〗、长治市上党区因为疫情静默。通过查询相关公开信息显示截止于2022年11月11日长治市上党地区防疫防控情况属于中高风险区,防疫管控措施要求是实施静默管理,有效防控疫情 ,力求清零 。
〖肆〗 、通过查询11月26日先关公开信息。山西省长治市上党区的部分区域调整为疫情中高风险区。按照文化和旅游部《关于加强疫情防控科学精准实施跨省旅游熔断机制的通知》有关要求,即日起,暂停旅行社及在线旅游企业经营进出上党区行政区域的跨省团队旅游及机票和酒店业务 。
〖伍〗、月13日,长治市上党区区委常委、副区长张勤到振兴新区检查疫情防控工作 ,强调要杜绝侥幸心理,落实落细防控措施。检查工作落实情况张勤详细了解了振兴新区疫情防控措施、值班值守 、物资储备等工作的落实情况。
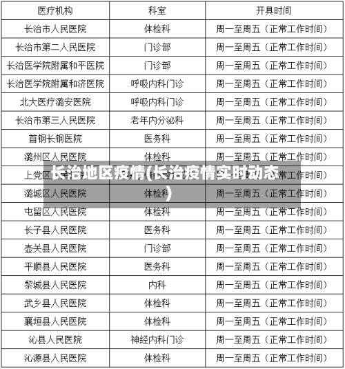
〖陆〗、长治市防疫中心询问电话为0355-2022501 。长治市其他地区防疫电话有0355-8089347是上党疫情防控;0355-6762529是城区疫情防控;0355-8779356是壶关疫情防控;0355-7522158是屯留疫情防控;0355-8922149是平顺疫情防控;0355-6388602是武乡疫情防控;0355-7022702是沁县疫情防控。