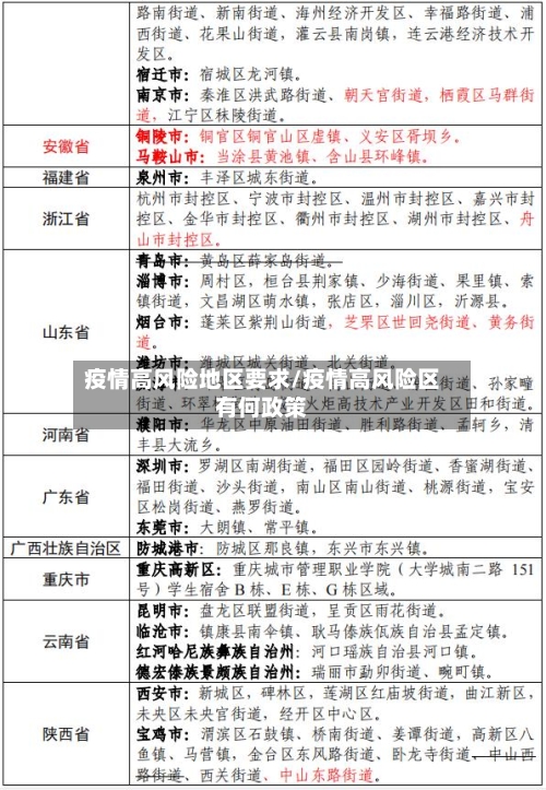
疫情高风险地区要求/疫情高风险区有何政策
高风险定义标准
高风险的定义标准通常基于可能产生的负面后果的严重程度来确定,这些后果可能包括财务损失 、健康风险、安全风险、法律责任等 ,具体标准因行业 、领域和具体情境而异,但通常涉及以下几个方面:潜在的巨大损失:在金融领域,高风险通常指的是那些可能带来高回报但同时也伴随着巨大亏损可能性的投资 ,如高风险股票或加密货币交易。

高风险的定义标准主要是指在某些领域或情境中,存在的可能导致严重后果或较大损失的概率或状态 。其具体定义标准可以从以下几个方面进行理解: 事件发生可能性较高 高风险通常意味着某一事件或行为发生的可能性相对较高。这种可能性是基于对历史数据、现状分析以及未来趋势的评估得出的。
高风险定义标准是指某一事件、行为或决策可能带来的不利后果严重且发生概率较高的判定准则 。具体来说,高风险的定义可以从以下两个方面来理解:后果的严重性:一旦风险事件发生 ,所造成的损害程度可能非常大。这些后果可能包括生命安全受到威胁 、巨大的经济损失、环境破坏等。
高风险定义标准因不同的领域、行业和场景而有所不同,但通常可以从以下几个方面来界定:潜在损失程度:高风险活动或情况可能导致的损失程度较大,无论是经济、财产 、人身安全还是其他方面的损失 。发生概率:高风险活动或情况发生的概率相对较高,意味着在一定时间范围内 ,这种风险更容易发生。
中高风险怎么定义的(中高风险地区标准)
中高风险地区的定义是基于新冠肺炎疫情风险等级标准,主要考察14天内社区、村所辖范围内发生的聚集性疫情情况以及新增病例数。具体来说,如果14天内新增两起及以上的本地聚集性疫情 ,或者新增5例以上本地确诊病例,就会被划定为高风险地区。而14天内新增1起聚集性疫情或新增2-5例本地确诊病例的,则会被划定为中风险地区 。
中高风险怎么定义的 新冠肺炎疫情风险等级标准 ,是以14天内社区、村所辖范围发生的聚集性疫情情况,以及新增病例数作为标准。
高风险地区是指本行政区域内累计确诊病例超过5例,14天内有聚集性疫情发生。病例和无症状感染者居住地 ,以及活动频繁且疫情传播风险较高的工作地和活动地等区域,划为高风险区 。原则上以居住小区(村)为单位划定,根据流调研判结果可调整风险区域范围。实行封控措施 ,期间“足不出户 、上门服务 ”。

中高风险地区怎么界定
〖壹〗、疫情中高风险地区的定义及划分标准如下:高风险地区:指病例和无症状感染者的居住地,以及活动频繁且疫情传播风险较高的工作地和活动地等区域 。通常以居住小区(村)为单位划定,具体范围可根据流调研判结果调整。
〖贰〗、病例和无症状感染者居住地,以及活动频繁且疫情传播风险较高的工作地和活动地等区域 ,划为高风险区。原则上以居住小区(村)为单位划定,根据流调研判结果可调整风险区域范围 。实行封控措施,期间“足不出户 、上门服务”。
〖叁〗、可以通过支付宝上的疫情风险等级查询功能来判断是否为中高风险地区 ,具体操作如下:工具/原料 小米11MIUI12支付宝20方法/步骤 进入支付宝软件:首先,打开手机上的支付宝应用。点击市民中心:在支付宝首页,找到并点击“市民中心”选项 。
〖肆〗、划分考虑因素:综合考虑发病时间和疫情情况等因素。发病时间可以反映疫情的发展阶段 ,例如是处于初期 、爆发期还是缓解期;疫情情况则涵盖感染人数、传播速度、传播途径等多个方面。例如,如果一个地区在短时间内出现大量新增病例,且传播途径复杂 ,那么该地区被划分为高风险地区的可能性就会增加。
〖伍〗 、中高风险地区一般指城市中疫情爆发的某个区,或者是市下辖的县或县级市,具体认定以街道、乡镇为基本单位 。详细说明如下:中高风险地区通常所指范围中高风险地区一般是指城市中疫情爆发的某个区 ,或者是市下辖的县或县级市,是根据确诊或疑似患者的数量建立的隔离区域。
什么是高风险区和中高风险区?
〖壹〗、即以县市区为单位,无确诊病例或连续14天无新增确诊病例为低风险地区。14天内有新增确诊病例,累计确诊病例不超过50例 ,或累计确诊病例超过50例,14天内未发生聚集性疫情为中风险地区 。累计病例超过50例,14天内有聚集性疫情发生为高风险地区。
〖贰〗、高风险区:高风险区是指存在较高风险和不确定性的地区。这些地区可能面临严重的安全问题 、不稳定、自然灾害频发等风险因素 。在高风险区旅行或居住需要格外谨慎 ,并采取相应的安全措施。 中风险区:中风险区是指存在一定风险和不确定性的地区。
〖叁〗、高风险地区:一般是指总计新冠确诊病例有超过50例,并且14天内是有聚集性疫情发生 。中风险地区:14天之内有新增加确诊病例,累计新冠肺炎确诊病例不会超过50病例;累计确诊病例有超过50例 ,14天内未未发生。聚集性疫情。
〖肆〗 、中风险和高风险的划分主要基于分区分级标准,由各地根据疫情情况动态调整,近来没有统一固定的量化指标 ,但会综合考虑发病时间、疫情传播风险等因素,以县区、街道等为基本单位进行划分并适时调整 。划分基本单位:一般以县区 、街道、乡镇、社区等为基本单位进行分区分级。
西安回杨凌疫情返乡要求
〖壹〗 、个人防护:返乡途中需全程佩戴口罩,减少与他人接触 ,避免前往中高风险地区。主动报备:返渭后需第一时间向社区(村组)报备,配合落实健康管理措施。核酸检测:部分地区要求提供48小时或24小时内核酸证明,需提前准备 。温馨提示关注“西安本地宝 ”公众号,回复“返乡”获取陕西各地市返乡政策详情。
〖贰〗、低风险地区人员来杨查验陕西一码通、通信大数据行程卡和48小时核酸。对中风险地区来陕返陕人员 ,继续执行集中隔离观察14天措施(隔离时间从离开上述地区时间计算),期间开展4次(第13天)核酸检测 。
〖叁〗 、对入境人员,实施“5天集中隔离+3天居家隔离”措施 ,集中隔离医学观察的第5天各开展1次核酸检测,居家隔离医学观察第3天各开展1次核酸检测。对高风险区来陕返陕人员,执行居家隔离7天措施(隔离时间从离开高风险区时间计算) ,期间开展4次(第7天)核酸检测。
〖肆〗、陕西返乡政策是根据疫情严重程度不同要求也是不一样的 。对于来自全国中高风险地区的,尽量是减少返乡,如果非要返乡 ,就要持48小时核酸检测阴性证明,并且要集中隔离14天,后回家观察14天。
〖伍〗、一)高风险区来(返)深人员。实施7天居家隔离 ,『1』闭环接转;『2』持24小时内核酸检测阴性证明来(返)深,抵深前(最迟抵深后24小时内)通过“深i您-自主申报 ”微信小程序或住所所在社区主动健 康申报;『3』第7天各开展一次核酸检测 。
〖陆〗、依据《中华人民共和国治安管理处罚法》第五十条之规定,西安市公安机关决定对张某处以警告的治安处罚。拒不配合核酸检测妨害公务被判刑案例事件经过:今年年初,浙江省丽水市因防疫要求 ,决定对外地返乡人员进行三次核酸检测。
出现多少人以上算是高风险地区
高风险地区是指本行政区域内累计确诊病例超过5例,14天内有聚集性疫情发生 。病例和无症状感染者居住地,以及活动频繁且疫情传播风险较高的工作地和活动地等区域 ,划为高风险区。原则上以居住小区(村)为单位划定,根据流调研判结果可调整风险区域范围。实行封控措施,期间“足不出户 、上门服务”。
确诊病例达到50算高风险 。风险区的定义:高风险地区:一般是指累计新冠病例超过了50例 ,同时〖Fourteen〗、天内是有聚集性疫情发生。中风险区域:14天以内有新增新冠确诊病例,合计新冠肺炎确诊病例未超过50病例;共合计确诊的病例超过50例,14天之内未未发生聚集性疫情。
高风险:累计病例超过50例 ,14天内有聚集性疫情发生 。
按照国务院联防联控机制《关于调整新冠肺炎疫情分区分级标准实施精准管控措施的通知》的要求,病例长期停留地区(如其居住的居民小区、自然村等),14天内发生不超过10例的本土确诊病例 ,该地区划定为中风险地区;若出现10例及以上本土确诊病例则会被划定为高风险地区。
一个。累计病例超过50例,14天内有聚集性疫情发生属于高风险地区 。病例和无症状感染者居住地,以及活动频繁且疫情传播风险较高的工作地和活动地等区域,也划为高风险区。原则上以居住小区为单位划定 ,根据流调研判结果可调整风险区域范围。所以只要有确诊病例随即就会将其活动范围划分为高风险地区 。
要求曾判定为高风险的地区连续14天内发生不超过10例确诊病例,或1起聚集性疫情。